Введение
Стратегической целью регионального развития является достижение баланса между природными, экономическими и социальными компонентами, что обеспечивает оптимальные экологические, социальные и экономические результаты. Недавние исследования подчеркивают важность применения многомерных системных подходов к региональному развитию [1; 2]. Е. Курти создал аналитическую основу для прогнозирования многофакторной системы сопряженного регионального развития [3], в то же время А. Медеу и др. предложили модель устойчивого сбалансированного роста, которая интегрирует экономические, социальные и экологические показатели [4; 5]. Актуальность данного исследования обусловлена масштабной трансформацией многомерного природного, экономического и социального пространства Азиатской России, что обусловливает необходимость анализа взаимодействия не только внутри общества, но и между обществом и окружающей средой [6; 7]. Такая перспектива согласуется с пониманием того, что региональное развитие предполагает формирование и развитие территориальных социально-экономических структур, сопровождающееся устойчивым повышением социальных, экономических и экологических параметров региона [8, с. 68]. В этой связи сбалансированное региональное развитие можно определить как динамический и системный процесс, подкрепленный взаимосвязанной сетью экономических, социальных и природных факторов, условий и компонент. Данный процесс как динамический состоит из изменений вышеназванных условий и факторов, которые функционально обеспечивают устойчивость и повышение качества природной экосистемы, интенсификацию экономического роста и улучшение благосостояния населения [9; 10]. Предлагаемое исследование обусловливает необходимость комплексного подхода к выбору методов исследования. В качестве базовых моделей используются комбинированные модели, в которых прогнозирование осуществляется посредством имитационного моделирования. Имитационное моделирование является универсальным инструментом исследования сложных систем, отображающим последовательность событий внутри моделируемой системы [11; 12]. Поскольку функционирование любой системы может быть эффективно представлено в виде временной диаграммы, имитационное моделирование можно понимать как реализацию операционного графика системы на основе информации о поведении ее отдельных компонентов.
Цель исследования – проведение прогнозной оценки динамики оборотного природного, производственного и человеческого капиталов с помощью разработанной имитационной модели в регионах азиатской части России.
Материал и методы исследования
Прогнозные модели, основанные на имитационном моделировании
Для определения динамики пространственного развития азиатской части России были применены методы экономического прогнозирования. Один из наиболее эффективных подходов к анализу динамики сложных систем был разработан Дж.У. Форрестером [13]. Системная динамика остается одним из самых эффективных инструментов анализа и проектирования сложных систем, особенно тех, которые характеризуются наличием обратных связей.
Язык программирования Powersim был использован благодаря его удобству для построения и представления математических моделей различных систем. В Powersim имитационные модели создаются с помощью редактора диаграмм, где все переменные представлены в виде графических объектов (значков), соединенных стрелками, представляющими потоки и взаимосвязи. Яркими примерами таких моделей являются модель экономического роста Солоу, паутинная модель рыночного равновесия, демографическая модель «возрастного сдвига» и другие широко известные модели [14; 15]. Каждая связь представляет собой определенную зависимость между соответствующими переменными, определяемую уравнением, сформулированным на языке Powersim. Ниже представлены модели, разработанные и применяемые для анализа и прогнозирования динамики производственного, человеческого и природного капитала, а также региональных тенденций численности населения в азиатской части России (рис. 1–4).
Математическое описание модели в виде динамических дифференциальных уравнений по блоку «Природный капитал»:
ПрКt = ДПИt + Дt + УСО2t + Уводаt + Уотхt + Нземt + Нводаt, (1)
где ПрКt – природный капитал в t году; ДПИt – стоимость отгруженной продукции по добыче полезных ископаемых в t году; Дt – стоимость вырубленной древесины на корню; УСО2t – ущерб от выбросов углекислого газа; Уводаt – ущерб от сбросов сточных вод в природные водные источники; Уотхt – ущерб от отходов; Нземt – налог на землю; Нводаt – водный налог.
ДПИt = kдпи × ВРПt, (2)
где ДПИt – стоимость отгруженной продукции по ДПИ; kдпи – доля ДПИ в ВРП; ВРПt – ВРП субъекта в t году;
УСО2t = ЦСО2 × (К1СО2 × ВРПt + К2СО2 × Нt), (3)
где УСО2t – ущерб от выбросов углекислого газа; ЦСО2 – цена за выброс 1 т углекислого газа; К1СО2– коэффициент от выбросов углекислого газа на производство 1 единицы ВРП; К2СО2 – коэффициент от выбросов углекислого газа на 1 чел.
Дt = Цд × ВДt, (4)
где Дt – стоимость вырубленной древесины на корню; Цд – цена 1 м3 древесины на корню; ВДt – объем вырубки на корню;
Уводаt = Цст.воды × (К1ст.воды × ВРПt + К2ст.воды × Нt), (5)
где Уводаt – ущерб от сбросов сточных вод в природные источники; ВРПt – ВРП в t году; Цст.воды – цена за сброс 1 м3 сточной воды; К1ст.воды – коэффициент сброса сточной воды на производство 1 ед. ВРП; К2ст.воды – коэффициент сброса сточной воды на 1 чел.;
Уотхt = Цотх × (К1отх × ВРПt + К2отх × Нt), (6)
где Уотхt – ущерб от отходов; ВРПt – ВРП в t году; Цотх – цена за 1 тонну отходов; К1отх – коэффициент производства отходов на производство 1 ед. ВРП; К2отх – коэффициент производства отходов на 1 чел.;
Нводt = ЦНвод × (К1вод × ВРПt + К2вод × Нt), (7)
где Нводt – налог на забор воды; ВРПt – ВРП в t году; ЦНвод – цена налога за 1 м3 использованной воды; К1вод – коэффициент использования воды на производство 1 ед. ВРП; К2вод – коэффициент использования воды на 1 чел.

Рис. 1. Блок «Природный капитал» Примечание: составлен авторами по результатам данного исследования

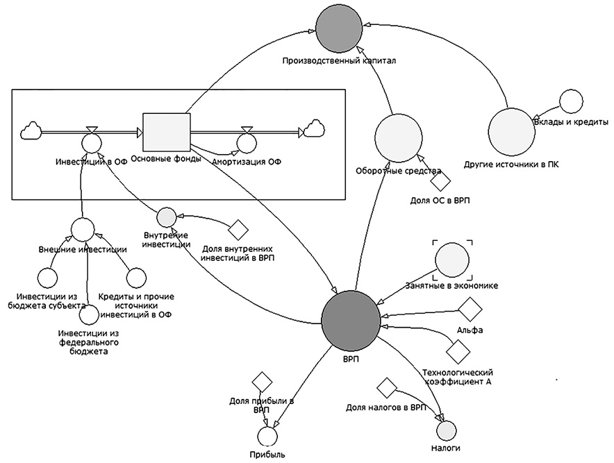
Рис. 2. Блок «Экономика. Производственный капитал» Примечание: составлен авторами по результатам данного исследования

Рис. 3. Блок «Человеческий капитал» Примечание: составлен авторами по результатам данного исследования

Рис. 4. Блок «Население» Примечание: составлен авторами по результатам данного исследования
Математическое описание модели в виде динамических дифференциальных уравнений по блоку «Экономика. Производственный капитал»:
ПКt = Фt + ОСt + ДИt, (8)
где ПКt – производственный капитал в t году; Фt – основные фонды в t году; ОСt – оборотные средства предприятий в t году; ДИt – другие источники в производственный капитал (вклады);
ВРПt = (Фt)α × (А∙Зt)1–α, (9)
где ВРПt – ВРП субъекта в t году; Фt – основные фонды в t году; Зt – занятые в t году (из блока население); α – коэффициент альфа; А – технологический коэффициент;
Фt = Фt–1 + Иt + Амt, (10)
где Фt – основные фонды в t году; Иt – инвестиции в основные фонды в t году; Амt – амортизация основных фондов в t году;
Иt = Ивt + Исt + Ифt + Икt, (11)
где Иt – инвестиции в основные фонды в t году; Ивt – внутренние инвестиции в основные фонды в t году предприятиями (часть ВРП); Исt – инвестиции в основные фонды из бюджета субъекта в t году; Ифt – инвестиции в основные фонды из федерального бюджета в t году; Икt – инвестиции в основные фонды из кредитных средств и других источников в t году;
ОСt = Кос ∙ ВРПt, (12)
где ОСt – оборотные средства предприятий в t году; Косt – доля оборотных средств в ВРП, ВРПt – ВРП субъекта в t году.
Математическое описание модели в виде динамических дифференциальных уравнений по блоку «Человеческий капитал»:
ЧКt = Дt + ГСРt + Жt, (13)
где ЧКt – человеческий капитал в t году; Дt – доходы населения в t году; ГСРt – государственные социальные расходы на здравоохранение, образование, науку, социально-культурные мероприятия в t году; Жt – жилищный фонд в t году.
Дt =
, (14)
где dt – денежный доход на человека в t году;
– все население субъекта в t году;
ГСРt = Кгср∑i∑j Htij, (15)
где ГСРt – гос. соц. расходы субъекта в t году; Кгср – гос. соц. расходы на 1 чел.; ∑i∑j Htij – все население субъекта в t году;
Жt = ЦКж∑i∑j Htij, (16)
где Жt – жилищный фонд в t году; Ц – цена за 1 м2 жилья; Кж – площадь жилья на 1 чел.
Математическое описание модели в виде динамических дифференциальных уравнений по блоку «Население»:
Htij = (1/5)Hijt–1 – Рt1j – ИМtij – Ytij – ЭМtij, (17)
где Htij – половозрастная матрица населения, в t году; i – возраст; j – пол; Рt1j – число родившихся в t году; ИМtij – число прибывших в субъект; Ytij – число умерших в t году ЭМtij – число выбывших в t году;
Рt1j =
, (18)
где Рt1j – число родившихся в t году;
– коэффициент распределения новорожденных девочек и мальчиков; Крi – коэффициент рождаемости у женщин (Ni2) в i возрастной группе;
Ytij = КСijHij, (19)
где Ytij – число умерших в t году; КСij – коэффициент смертности в Hij половозрастной группе
Зt = КЗt
(20)
где Зt – число занятых в экономике в t году; КЗt – коэффициент занятых в экономике.
Таким образом, модель прогнозирования, разработанная в рамках имитационного моделирования Р. Солоу, предоставляет удобный инструмент для быстрого и наглядного построения и анализа системно-динамических моделей, а также для эффективного представления результатов моделирования.
Результаты исследования и их обсуждение
Прогнозная оценка развития модельных регионов Азиатской России
На современном этапе усиливается экономическое взаимодействие и сотрудничество России со странами Азиатско-Тихоокеанского региона. Рост интеграционного взаимодействия на данной территории обусловлен рядом глобальных факторов и сложившихся обстоятельств в виде санкционного давления, пандемии COVID-19, что привело к отрицательным трансформациям по многим макроэкономическим системам. Тем не менее восточный вектор пространственного развития России является перспективным и стратегически многообещающим. В этой связи развитие Азиатской России до 2035 г. будет усиливаться в условиях участия страны в крупных геополитических интеграционных проектах «Один пояс, один путь», «Большая Евразия» и др. Для реализации задач в рамках крупнейших стратегических проектов создаются условия в виде масштабирования инфраструктурных программ развития «Северный морской путь», «Сила Сибири – 2».
В таких условиях ускоренных изменений прогнозы характеризуются высокой неопределенностью. Прогноз настоящего исследования сформирован на основе полученных параметров, которые связаны и определены комплексом социальных, природно-ресурсных, экономических процессов, формирующих тенденции пространственного развития Азиатской России. Важность и ценность полученного прогноза заключается не столько в характеристике возможного состояния экономических, экологических и социальных региональных систем, сколько именно в выявлении вероятных последствий в региональном пространстве при условии сохранения наблюдаемых тенденций пространственного развития.
Прогнозная оценка регионального развития в Азиатской России проводилась в соответствии с изложенными выше методологическими подходами. Используя данные об оборотном природном, производственном и человеческом капиталах, авторы ранее кластеризовали 27 субъектов Азиатской России в пять групп [16]. Далее представлены результаты прогнозной оценки регионального развития по индикаторам использования экономического, социального и оборотного природного капиталов на примере выбранных модельных регионов (Новосибирская область, Хабаровский край, Республика Бурятия, Республика Тыва, ХМАО). Регионы обоснованно выбраны авторами как представляющие все пять кластеров и обладающие особенностями динамического развития (рис. 5–7).
Необходимость анализа прогнозных показателей обусловлена его возможностями в определении и выявлении устойчивых и критических величин показателей комплексного пространственного развития, а также улучшения стратегирования развития в отдельных регионах Азиатской части России. Для Республики Бурятия прогнозные расчеты проведены в более детальном масштабе, что позволяет учесть динамику рассматриваемых капиталов и демографических показателей. Прогнозируемая динамика природного капитала Республики Бурятия до 2035 г. характеризуется прежде всего сохранением сложившихся в настоящее время уровней (рис. 8).

Рис. 5. Прогнозная оценка динамики оборотного природного капитала модельных территорий Азиатской России до 2035 г. Примечание: составлен авторами по результатам данного исследования

Рис. 6. Прогнозная оценка динамики производственного капитала модельных территорий Азиатской России до 2035 г. Примечание: составлен авторами по результатам данного исследования

Рис. 7. Прогнозная оценка динамики человеческого капитала модельных территорий Азиатской России до 2035 г. Примечание: составлен авторами по результатам данного исследования

Рис. 8. Прогноз динамики природного капитала в Республике Бурятия на период до 2035 г. Примечание: составлен авторами по результатам данного исследования
Прогнозируемая динамика валового регионального продукта и производственного капитала Республики Бурятия до 2035 г., как и динамика природного капитала, характеризуется прежде всего сохранением достигнутых уровней (рис. 9). Достижение существенных качественных и количественных улучшений этих показателей потребует комплексной модернизации экономической системы республики, подкрепленной соответствующими финансовыми ресурсами.
Прогнозируемая динамика человеческого капитала в Республике Бурятия, особенно в части негативных тенденций, в значительной степени соответствует прогнозируемой динамике численности населения региона (рис. 10).
Важнейшим условием решения этих проблем является выявление основных факторов, влияющих на их формирование, и реализация целенаправленных мер по их снижению.

Рис. 9. Прогноз динамики валового регионального продукта и производственного капитала в Республике Бурятия на период до 2035 г. Примечание: составлен авторами по результатам данного исследования

Рис. 10. Прогноз динамики человеческого капитала в Республике Бурятия на период до 2035 г. Примечание: составлен авторами по результатам данного исследования

Рис. 11. Прогноз численности населения Республики Бурятия, 2020–2035 гг. Примечание: составлен авторами по результатам данного исследования

Рис. 12. Прогноз численности родившихся и умерших в Республике Бурятия, 2020–2035 гг. Примечание: составлен авторами по результатам данного исследования

Рис. 13. Прогноз численности занятых в экономике в Республике Бурятия, 2020–2035 гг. Примечание: составлен авторами по результатам данного исследования
В Республике Бурятия прогнозируемые демографические показатели демонстрируют выраженную нестабильность и негативные тенденции на протяжении всего прогнозного периода (рис. 11–13). При сохранении текущих демографических коэффициентов ожидается сокращение численности населения Республики Бурятия к концу прогнозного периода примерно на 50 тыс. чел. с учетом миграционного оттока (рис. 11).
Прогнозируемое соотношение рождаемости и смертности представляет собой еще более тревожный сценарий до 2025 г. (рис. 12). При сохранении текущих демографических тенденций к 2032–2033 гг. ожидается, что число смертей превысит число рождений. Это отражает повторение негативной демографической ситуации 1990-х гг.
Аналогичная прогнозу динамика численности экономически активного населения наблюдается в Республике Бурятия (рис. 13). Для преодоления этих выраженных негативных демографических тенденций необходима реализация государственной политики, в полной мере учитывающей демографические особенности региона.
Таким образом, с помощью моделирования авторами проведен анализ и получены результаты прогнозирования показателей пространственного развития регионов Азиатской России. Полученные данные характеризуют современные тенденции трансформации развития и позволяют разработать направления совершенствования социо-эколого-экономического развития регионов и выделенных зон. Обоснованные авторские расчеты могут служить основой для реализации дифференцированных и укрупненных мер по решению задачи оптимального пространственного развития.
Заключение
Разработана имитационная модель для анализа и прогнозирования динамики оборотного природного, производственного и человеческого капиталов в модельных субъектах Азиатской России, с помощью которой проведена прогнозная оценка модельных регионов. При сохранении текущих тенденций прогнозы указывают на различные величины и соотношения этих капиталов, в то время как их относительное распределение между регионами остается в целом неизменным. Эти результаты подчеркивают необходимость пространственно дифференцированной политики для содействия сбалансированному региональному развитию в азиатской части России. Результаты прогноза служат основой для разработки и реализации таких целевых мер политики.
На примере Республики Бурятия была проведена прогнозная оценка на период с 2020 по 2035 г. Результаты показывают, что при существующих тенденциях объемы валового регионального продукта, производственного и природного капиталов вряд ли существенно изменятся к концу прогнозного периода. Напротив, человеческий капитал, наряду с соответствующими демографическими показателями, демонстрирует выраженную отрицательную динамику. Полученные результаты подчеркивают насущную необходимость укрепления, разработки и реализации мер государственной и частной политики, направленных на поддержку развития человеческого капитала в Республике Бурятия.
Результаты также могут быть использованы при разработке мер по обеспечению сбалансированного развития на исследуемой территории. Выявление среднесрочных и долгосрочных тенденций глобальной интеграции и постиндустриальных трансформаций мирового социально-экономического пространства имеет решающее значение для учета этих тенденций в управлении сбалансированным взаимодействием использования природных ресурсов, развития экономики и населения в азиатской части России.



